产品动态
您的位置: 主页 > 新闻中心 > 产品动态

GXE 1kVA~3kVA 系列 UPS电池维保及故障维修

编辑:本站原创    发布日期:2023-03-06

一、电池保养与维护


电池的寿命取决于环境温度与放电次数。高温下使用或深度放电都会缩短电池的使用寿命。
为确保电池的使用寿命,应定期对电池进行维护和保养:
1.UPS 在同市电连接时,不管开机与否,始终向电池充电,并提供过充、过放保护功能。
2.电池使用尽量保持环境温度在 15℃~25℃之间。
3.防止电池小电流放电,任何情况下 UPS 电池工作时间禁止超过 24 小时。
4.若长期不使用 UPS,请先将电池充饱,同时每隔 3 个月对电池充电一次,每次不少于 10 小时。
5.电池连续 3 个月未充放电时,需充电一次,每次不得少于 10 小时;在高温环境下,当电池连续两个月未充放电时,需充电一次,每次不得少于 10 小时。
6.电池不宜个别更换,整体更换时应遵守电池供应商的指示。
7.正常情况下,电池使用寿命为 3 至 5 年,如果发现状况不佳,则必须提早更换,电池更换必须有专业人员操作。
长延时机型更换外置电池组时,请遵守以下规定:

二、故障处理
1.1 LCD 显示文字对照表
表1 LCD 显示


1.2 声音告警
表2 声音告警

1.3 故障码对照表
表3 故障码对照表

1.4 警告用指示器
表4 警告用指示器

1.5 故障处理
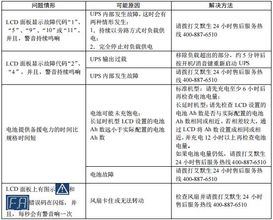
表5 故障处理

需要反映故障情况,请务必记录并告知以下信息:
▪ UPS 型号、设备条码(机箱铭牌上 20 位条码)
▪ 故障发生日期
▪ 完整的问题说明(包括 LCD 显示、声音告警、电力情况、负载类型及容量,若为长延时机型还需提供电池配置情况)